发布者:伟德国际VICTOR1946发布时间:2021-05-31来源:伟德国际VICTOR1946浏览次数:6047
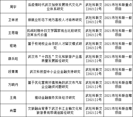
2021年武汉市社科联项目立项通知已经发布,我院获批4项。立项文(见附件1)请各项目负责人及主要参与成员自行下载留存。
立项项目列表如下:
附件1:市社科联2号文:立项通报.pdf
友情链接:
版权所有:伟德国际(bv1946·源于英国)官方网站-Officials Website
鄂ICP备 11003517号-8
地址:湖北省武汉市武汉经济技术开发区东风大道816号